Главная страница TG News Вышел Grok 4.1: прокачали эмоциональный интеллект и уменьшили количество галлюцинаций
Data Secrets
18.11.2025
Data Secrets

Вышел Grok 4.1: прокачали эмоциональный интеллект и уменьшили количество галлюцинаций

⚡️ Вышел Grok 4.1: прокачали эмоциональный интеллект и уменьшили количество галлюцинаций

Говорят, что относительно прошлой версии модель стала намного более эмпатичной и чуткой, а еще ей существенно прокачали creative writing.

Показывают даже SOTA-результаты на EQ-Bench (это бенчмарк с задачками на всякие soft skills). Но с новой версией GPT-5.1 сравнения нет.

Это все круто, но главный результат, на наш взгляд: модель галлюцинирует в три раза реже, чем предыдущая версия. Вот это правда здорово.

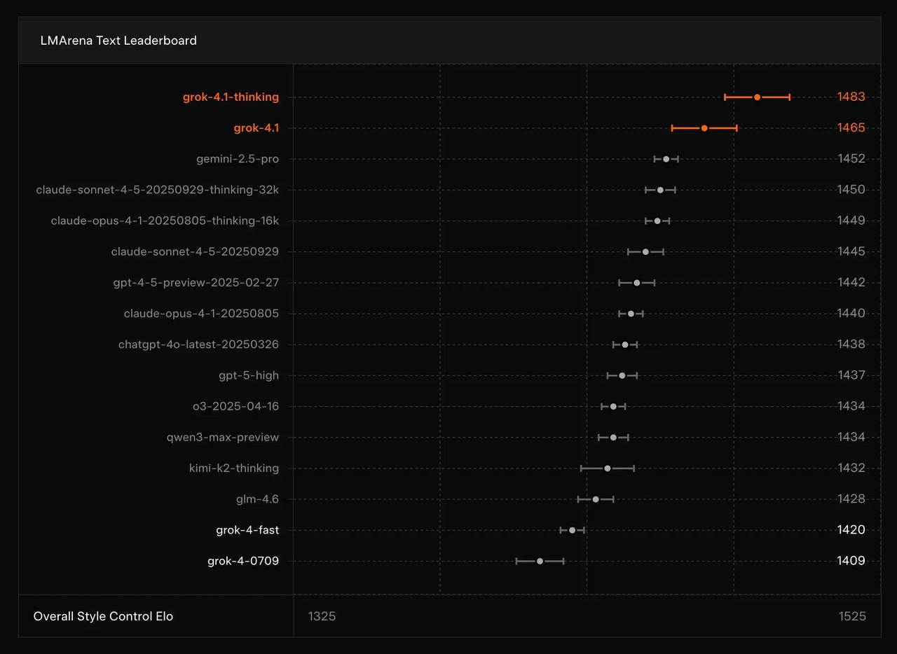
Что касается остальных метрик – бенчмарков нет. Известно только, что модель опять выбила первое место на LMArena, и причем довольно уверено: предыдущего лидера Gemini 2.5 Pro версия Thinking обогнала на 31 балл.

Уже раскатано на всех, можно пробовать

Вышел Grok 4.1: прокачали эмоциональный интеллект и уменьшили количество галлюцинаций

Чо, как вам статья?

Материалы по теме

➡️ Промптоведение. Сезон 3. Часть 2.🔥 Контентный промпт. Этап 1. Сбор сущностей…
➡️ Промптоведение. Сезон 3. Часть 2.🔥 Контентный промпт. Этап 1. Сбор сущностей / интентов/ ключей /Ниже приведена расширенная, формальная и универсальная версия «Этапа 1» контентного промпта, готовая к использованию как верхний слой для любой…
👋 900 тыс бразильцев лишились доступа к лицензированным букмекерам после вступившего в…
👋 900 тыс бразильцев лишились доступа к лицензированным букмекерам после вступившего в силу запрета на участие в ставках лиц, получающих социальную поддержку. iGaming PUSH
🇷🇺 В России раскрыли криптосхему по обналичиванию почти ₽100 млнВ Сургуте правоохранительные…
🇷🇺 В России раскрыли криптосхему по обналичиванию почти ₽100 млнВ Сургуте правоохранительные органы пресекли деятельность организованной группы, занимавшейся обналичиванием и отмыванием средств через криптовалюту. По данным МВД, оборот операций по…

Вставить свои 5 копеек:

Awesome image
Awesome image Awesome image Awesome image Awesome image